延安鲁艺文化园区荣获 全国革命文物保护利用十佳案例
来源: 发表日期:2019-12-16 浏览次数:1326

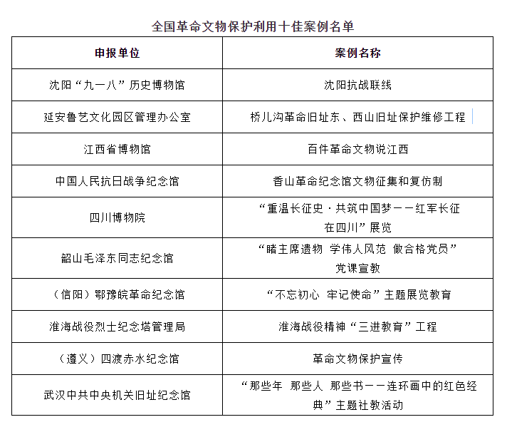
12月14日,“全国革命文物保护利用优秀案例宣传推介活动”终评会在京举行。延安鲁艺文化园区申报的“桥儿沟革命旧址东、西山旧址保护维修工程”成功入选十佳案例。


“全国革命文物保护利用优秀案例宣传推介活动”由中国文物报社、中国博物馆协会、中国文物学会主办。活动自2019年7月启动,在全国范围内征集优秀案例,经宣传推介活动办公室资格审核,共有46项案例入围初评。10月15日,在全国革命文物保护利用优秀案例项目初评会上,鲁艺文化园区的“桥儿沟革命旧址东、西山旧址保护维修工程”入围20个终评案例。


在终评汇报会现场,茆梅芳主任从旧址概况和园区规划、全面加强革命旧址保护维修工作、加大革命文物和资料征集与管护力度、加强对六届六中全会和延安文艺的研究与陈列展示、讲好鲁艺故事传承红色文化等五个方面全面系统的汇报了鲁艺文化园区近年来在文物保护利用方面的工作和成效,并圆满解答了评委专家的提问,受到了专家学者的充分肯定,最终喜获十佳案例荣誉。

据悉,举办“全国革命文物保护利用优秀案例宣传推介活动”,旨在面向革命史迹、革命纪念馆(地)、红色旅游景区,广泛遴选推介保护利用革命文物的优秀案例和创新成果,打造引人关注的革命文物宣传传播品牌,进一步深化、提升革命文物保护利用的社会影响力和公众参与度,推动革命文物保护利用。

与会人员一致认为,“全国革命文物保护利用优秀案例宣传推介活动”终评会是一次经验交流会、成果分享会。活动的开展,将在革命文物保护利用方面起到树立标杆、示范引领的作用,为推动全国革命文物保护利用工作创新发展作出积极贡献。

传承红色文化、守护精神家园是新鲁艺人的责任和使命。作为延安精神和鲁艺精神的传承者,要以习近平新时代中国特色社会主义思想为指导,认真贯彻落实中办、国办《关于实施革命文物保护利用工程(2018-2022年)的意见》和《关于加强文物保护利用改革的若干意见》。以本次评选活动为契机,学习全国各兄弟单位的成功做法,不忘初心,砥砺前行,干在实处,跑到前列。全面加强革命旧址保护维修,挖掘文化内涵,传承红色基因,以实际行动守护好共产党人的精神家园。

附1、全国革命文物保护利用十佳案例名单
附2、全国革命文物保护利用优秀案例名单

